合作客户/
拜耳公司 |
同济大学 |
联合大学 |
美国保洁 |
美国强生 |
瑞士罗氏 |
相关新闻Info
-
> 接触角迟滞时气~液界面张力的温度敏感性对液滴蒸发过程的影响——引言
> 表面活性剂是否对斥水性土壤的润湿性有影响?——结果和讨论
> 探讨一级相变过程中气泡和液滴临界半径的变化规律、与演化方向(一)
> 表面张力对龙泉青瓷梅子青釉熔体表面形状、烧成制品外观质量的影响(一)
> 不同质量分数的EMI溶液的表面张力测定【实验下】
> pH对马来松香MPA与纳米Al2O3颗粒形成的Pickering乳液类型、表/界面张力影响(三)
> Kibron表面18luck国际研究烧结矿聚结行为
> 表面18luck国际分析气润湿反转剂对缓解煤层水锁效应、解吸速率影响(二)
> 混合型生物洗油菌发酵上清液的表面张力值测定(三)
> 基于微纳米二氧化硅粒子薄膜制备超疏水涤纶织物
推荐新闻Info
-
> 耐擦刮无胶消光膜制备方法、高表面张力与收解卷顺畅性的平衡(二)
> 耐擦刮无胶消光膜制备方法、高表面张力与收解卷顺畅性的平衡(一)
> 利用超微量天平制备微孔淀粉处理含Cu(II)离子染料废水
> 不同类型的碱、pH值对孤东油田原油界面张力的影响(下)
> 不同类型的碱、pH值对孤东油田原油界面张力的影响(上)
> 不同结晶结构的脂肪晶体颗粒界面自组装行为、储藏稳定性研究
> 新型POSS基杂化泡沫稳定剂表面张力测定及对泡沫压缩性能的影响(三)
> 新型POSS基杂化泡沫稳定剂表面张力测定及对泡沫压缩性能的影响(二)
> 新型POSS基杂化泡沫稳定剂表面张力测定及对泡沫压缩性能的影响(一)
> 多功能膜材研发:界面张力已成为整套工艺链协同下动态演化的核心控制点
干细胞诱导的人小肠上皮模型用于药物吸收的体外研究
来源:苏州北科纳米 浏览 1241 次 发布时间:2022-09-16
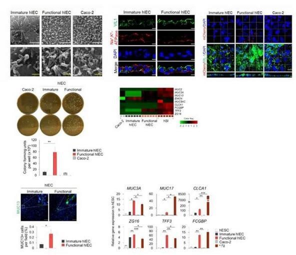
小肠(hSI)是人类重要的器官,执行着包括消化在内的众多功能,包括但不限于初始和选择性屏障活动、营养吸收、宿主-微生物相互作用,以及宿主防御和免疫反应的调节。口服给药是最常见的给药方式,许多药物在小肠中被吸收并开始代谢。过去十年,研究者尝试总结体内肠道复杂生理功能的各个方面,并利用人类结肠腺癌细胞系(Caco-2)以及人工膜系统,来建立评估药物在小肠中的吸收和代谢的实验模型。然而,现有的模型无法充分模拟hSI的功能,也无法反映药物转运体、药物代谢酶和紧密连接的表达模式所扮演的重要作用。此外,这些模型中缺乏细胞色素P450酶(CYP3A4),而hSI中最丰富的药物代谢酶正是P450,这导致了Caco-2模型不适合研究肠道首过效应和生物利用度。近年来,原代人肠上皮细胞(hIEC)模型的发展取得了显著进展,例如3D人体肠道类器官(hIOs)。但由于人体肠道类器官内缺乏增殖细胞群,难以将肠上皮细胞培养成融合的单分子层,因此从人体肠道类器官生成单层hSI模型十分困难。
鉴于此,韩国生命工学研究院的一项研究开发了一种重复性良好的两步方法来诱导人多能干细胞分化为可扩大的hIEC祖细胞和具有功能性的hIEC单层细胞。
为了从人多功能干细胞(hPSCs)中获得单层hSI模型,研究者建立了一种新的定向分化方案,来模拟体内肠道发育过程。该方案采用激活素A(Activin A)、表皮生长因子(EGF)、Wnt信号通路激动剂R-spondin 1和胰岛素等来诱导hPSCs向hIEC祖细胞分化,并进一步分化为有功能性的hIEC。经过长时间传代后(大于10代,培养大于5个月),肠细胞标记物和紧密连接分子的表达没有明显变化,肠上皮功能相关实验同样使用Transwell系统。
图1|由hPSCs分化hIECs的过程与相关表征
由于在hSI中,Wnt的抑制和Notch的激活有助于祖细胞分化为吸收前上皮细胞,研究者使用了Wnt信号抑制剂Wnt-c59和Notch信号激动剂丙戊酸(VPA),来进一步将hIEC祖细胞分化为与体内类似的成熟且有功能的hIEC。与其他仅由吸收性肠细胞组成的小肠上皮模型相比,该系统可以模拟体内样肠组织进行研究。与未成熟的hIECs相比,功能性hIECs形成了一个结构极化的单层,并观察到了类似杯状细胞分泌出的粘液。此外,功能性单分子层hIEC的顶表面接触的细菌数量明显更高,并且黏液蛋白和黏液蛋白相关基因的表达在功能性hIEC中显著增加能够允许肠道微生物群的持续定植。
图2|功能性hIECs单层模型的结构与功能表征
随后,研究分析了各种肠道转运体和代谢酶的表达水平,通过RNA测序与酶活性检测,发现肠道碱性磷酸酶(IAP)和CYP3A4在功能性hIEC中表达量相当高,这些结果表明功能性hIEC具有药物转运体和药物代谢酶活性,是评价药物体外生物利用度所必需的。本研究使用了6种临床药物:美托洛尔、普萘洛尔、双氯芬酸、雷尼替丁、呋塞米和红霉素,进行体外药物吸收试验,发现与Caco-2模型不理想的体内外相关性相比,功能性hIEC与已公布的人体内肠道吸收数据拟合的相关性良好,说明功能性hIEC可以更好地预测人的口服生物利用度和吸收程度。
图3|6种临床模型药物在功能性hIECs与Caco-2模型上吸收的拟合结果
总而言之,此研究发明了一套可靠且完善的hIECs培养系统,可以用来产生具有接近体内功能的小肠上皮单层,以取代目前的体外模型,提供一个新的通用的药物体外肠吸收的检测平台。
