合作客户/
拜耳公司 |
同济大学 |
联合大学 |
美国保洁 |
美国强生 |
瑞士罗氏 |
相关新闻Info
-
> 制备润眼液,为什么要进行表面张力测定?
> 单片机智能控制的液体表面张力测量仪设计
> 为何矿泉水中的表面张力会比纯净水更大?
> 不同结晶结构的脂肪晶体颗粒界面自组装行为、储藏稳定性研究
> 阳-非离子复合表面活性剂体系表面张力测定及基础性能评价(三)
> 矿井瓦斯防治:表面活性剂溶液表面张力、泡沫特性及对甲烷缓释效应(三)
> 基于超微量天平对沉积质量的精确测量,制备纳尺度的铜薄膜
> 香兰素基聚氧乙烯醚动态表面张力测定及在气/液界面的吸附行为研究(二)
> 不动杆菌菌株XH-2产生物表面活性剂发酵条件、性质、成分研究(二)
> 基于表面张力测定探究油酸乙酯对油酸钠浮选石英的促进作用机理
推荐新闻Info
-
> 耐擦刮无胶消光膜制备方法、高表面张力与收解卷顺畅性的平衡(二)
> 耐擦刮无胶消光膜制备方法、高表面张力与收解卷顺畅性的平衡(一)
> 利用超微量天平制备微孔淀粉处理含Cu(II)离子染料废水
> 不同类型的碱、pH值对孤东油田原油界面张力的影响(下)
> 不同类型的碱、pH值对孤东油田原油界面张力的影响(上)
> 不同结晶结构的脂肪晶体颗粒界面自组装行为、储藏稳定性研究
> 新型POSS基杂化泡沫稳定剂表面张力测定及对泡沫压缩性能的影响(三)
> 新型POSS基杂化泡沫稳定剂表面张力测定及对泡沫压缩性能的影响(二)
> 新型POSS基杂化泡沫稳定剂表面张力测定及对泡沫压缩性能的影响(一)
> 多功能膜材研发:界面张力已成为整套工艺链协同下动态演化的核心控制点
一文读懂烷基糖苷下游产业链及现状
来源:华经产业研究院 浏览 1358 次 发布时间:2022-09-13
一、烷基糖苷综述
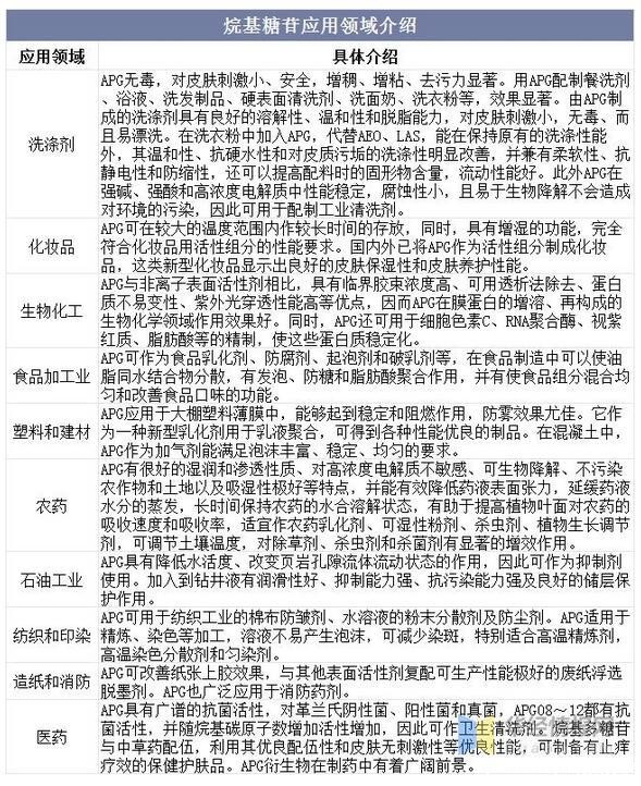
烷基糖苷(简称APG)是一种由葡萄糖的半缩醛羟基与脂肪醇羟基在酸催化作用下脱去一分子水而得到的一种化合物。APG具有很多优良的性能,如泡沫丰富、刺激性低、无毒、可完全生物降解等,在不同领域的应用越来越广泛,包括洗涤剂、化妆品、生化、食品添加剂、农药增效剂等。具体应用领域及介绍如下:
烷基糖苷应用领域介绍
资料来源:公开资料整理
二、烷基糖苷产业链
从产业链来看,烷基糖苷产业链由上游原材料、中游生产制造、下游应用领域三部分构成。产业链上游原材料主要包括脂肪酸、葡萄糖、去离子水、双氧水、氢氧化钠;产业链下游主要应用于洗涤剂、个护、农药等领域。
烷基糖苷产业链
资料来源:公开资料整理
从上游成本结构来看,烷基糖苷主要原材料是去离子水、葡萄糖和脂肪酸,分别在成本结构占比43%、30%、25%。
烷基糖苷成本结构划分(单位:%)
资料来源:公开资料整理
三、烷基糖苷行业现状分析
1、烷基糖苷行业现状
作为新型非离子表面活性剂的APG是在1893年由德国科学家Emil Fisher首次报道合成。非离子表面活性剂主要包括:脂肪醇聚氧乙烯醚、聚醚(含减水剂大单体)、脂肪胺醚、脂肪酸聚氧乙烯酯、烷基酚聚氧乙烯醚、烷醇酰胺和烷基糖苷等系列产品。全球非离子表面活性剂从2016年的150亿美元增长至2019年的170亿美元,年均复合增长率达4.26%,预计2021年将达到198亿美元市场规模。
2016-2021年全球非离子表面活性剂市场规模情况
资料来源:公开资料整理
目前洗涤产品是烷基糖苷最主要的应用场景,需求占比47%;农化助剂消费占比22%,是近几年发展速度较快的领域。预计伴随国内高端洗涤消费的增加及对其他农药助剂的持续替代,APG仍有望保持良好的增速。
2021年全球烷基糖苷行业下游应用分布占比情况
资料来源:公开资料整理
2、下游主要应用市场现状-洗涤剂及草甘膦
烷基糖苷在洗衣液配方中的添加可以明显改善纤维,特别是棉织品的柔软性。据统计,2021年中国合成洗涤剂产量为1038万吨,2019-2021年3年平均复合增长率0.5%。
2012-2021年中国合成洗涤剂行业产量及增速情况
资料来源:公开资料整理
烷基糖苷在农化领域主要应用于草甘膦助剂,俄乌冲突带动粮价走高,海内外草甘膦需求明显增长。据统计,2021年国内产量约为62.05万吨,同比增长10.5%。
2012-2021年中国草甘膦行业产量及增速情况
资料来源:公开资料整理
四、烷基糖苷行业竞争格局
根据相关数据统计,2020年,国内现有烷基糖苷企业产能共20万吨,产量仅12.4万吨,产能利用率只有62%,行业产能过剩逐步凸显。
从市场竞争格局来看,晨化股份产销量为国内龙头,产能利用率达到91%。主要系公司于1996年即实现了烷基糖苷的工业化生产,是国内最早实现该产品工业化的企业之一。掌握烷基糖苷“一步法”合成技术,根据晨化股份招股说明书,使用一步法工艺使反应更加彻底、原料转化率更高,实现了产品质量、成本控制、技术工艺等方面的优化。
2020年中国主要企业烷基糖苷产销量情况统计
资料来源:公开资料整理
从产能竞争格局来看,2020年中国烷基糖苷行业巴斯夫、中轻日化、晨化股份三者产能合计占比约为50%,分别占比20%、15%、15%。
2020年中国主要企业烷基糖苷产能竞争格局
资料来源:公开资料整理
五、烷基糖苷行业未来发展趋势
1、高端洗涤剂的消费带动洗涤领域烷基糖苷消费
从洗涤剂市场细分到液体洗涤剂来看,我国还有较为巨大空间,2019年中国洗衣液渗透率仍不足50%,距离日本79.5%、美国91.4%的渗透率水平还具有一定距离。未来随着滚筒洗衣机应用比例的上升,人们的消费习惯将进一步从洗衣粉向洗衣液转变,相关消费提升烷基糖苷的应用比例,从而带动洗涤领域烷基糖苷的消费。
2、草甘膦高景气行情持续带动烷基糖苷量价齐升
俄乌冲突带动粮价走高,海内外草甘膦需求明显增长。受海外市场种粮积极性持续走强及国内供需格局改善影响,草甘膦价格及生产利润维持强势。根据百川盈孚,目前草甘膦均价接近6.5万元/吨,同比增长30%,单吨毛利维持在3.5万元/吨的高位,较2021年初增长10倍以上。
